22 dosyaHazırladığımız Dosyalar
Tüm belgeler ve diyagramlar bu arayüzde listeleniyor. Her kartta hazırlayan ve kontrol eden bilgisi yer alıyor.
SPMP Yazılım Proje Yönetim Planı
Poyraz Avsever
Kontrol eden: Borikhan
Yazılım Süreç Modeli Agile Scrum
Poyraz Avsever
Kontrol eden: Borikhan
İçerik Modelleme Modül Yapısı
Poyraz Avsever
Kontrol eden: Borikhan
Görev Dağılımı RACI Matrisi
Poyraz Avsever
Kontrol eden: Borikhan
Proje Zaman Planı Gantt
Poyraz Avsever
Kontrol eden: Borikhan
Risk Yönetim Planı
Poyraz Avsever
Kontrol eden: Borikhan
Etik Değerlendirme ve Veri Gizliliği
Poyraz Avsever
Kontrol eden: Borikhan
Depo Stok Sıra Modeli
Sara
Kontrol eden: Borikhan
Depo Stok Yapısal Model
Sara
Kontrol eden: Borikhan
Genel Yetki Haritası
Sara
Kontrol eden: Borikhan
İnsan Kaynakları Sıra Modeli
Sara
Kontrol eden: Borikhan
İnsan Kaynakları Yapısal Model
Sara
Kontrol eden: Borikhan
Ön Muhasebe Sıra Modeli
Sara
Kontrol eden: Borikhan
Ön Muhasebe Yapısal Model
Sara
Kontrol eden: Borikhan
Akıllı Fatura Aktivite Diyagramı
Şeyma
Kontrol eden: Borikhan
Akıllı Fatura Okuma Aktivite Diyagramı
Şeyma
Kontrol eden: Borikhan
Depo Stok Aktivite Diyagramı
Şeyma
Kontrol eden: Borikhan
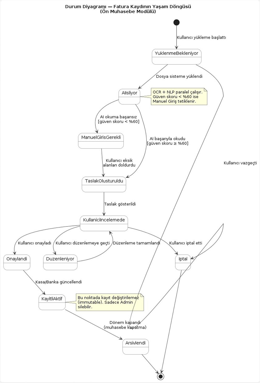
Fatura Kaydı Durum Diyagramı
Şeyma
Kontrol eden: Borikhan
İzin Talebi Aktivite Diyagramı
Şeyma
Kontrol eden: Borikhan
İzin Talebi Durum Diyagramı
Şeyma
Kontrol eden: Borikhan
Stok Durum Diyagramı
Şeyma
Kontrol eden: Borikhan
Use Case Diyagramı 2
Şeyma
Kontrol eden: Borikhan